آموزش کامل پروتکل HART و عملکرد آن

بازگشت به آموزشگاه

یکی از پروتکل های صنعتی و قدیمی پروتکل هارت می باشد که در میلیون ها تجهیز در حوزه اتوماسیون صنعتی و ابزار دقیق از آن استفاده شده است. این پروتکل ویژگی های خاصی دارد که باعث شده است ساده، هوشمند و بسیار قابل اطمینان باشد. در این آموزش به ویژگی های خاص این پروتکل خواهیم پرداخت و در پایان آن را از نظر عملکرد مداری مورد بررسی قرار خواهیم داد.


پروتکل HART چیست؟

پروتکل HART (مخفف Highway Addressable Remote Transducer) یک پروتکل استاندارد جهانی برای ارسال و دریافت اطلاعات مرتبط با اندازه گیری های فیزیکی از سنسورهایی نظیر دما، فشار، جریان و … به صورت دیجیتال از طریق سیم های آنالوگ با دستگاه های مختلف اتوماسیون صنعتی نظیر سیستم های کنترل یا نظارت (مانند DCS و PLC) می باشد. بنابراین دستگاه‌های دارای قابلیت HART می‌توانند سیگنال‌های آنالوگ را با داده‌های دیجیتال ترکیب کرده و ارسال کنند. این پروتکل امکان ارسال دستورات کنترلی نظیر اطلاعات پیکربندی و کالیبراسیون دستگاه را نیز فراهم می‌کند.

پروتکل HART در اواخر دهه 1980 توسط شرکت Rosemount Inc معرفی شد. هدف اولیه از توسعه این پروتکل، اضافه کردن امکانات ارتباط دیجیتال به تجهیزات 4-20 میلی‌آمپری بود که قبلاً تنها سیگنال‌های آنالوگ را منتقل می‌کردند. با گذشت زمان،HART  به یک استاندارد صنعتی تبدیل شد و امروز توسط انجمن FieldComm Group مدیریت و توسعه داده می‌شود.


مشکل صنایع چه بود؟ و پروتکل HART چه مشکلی را حل کرد؟

برای چندین سال، داده ها از روش حلقه جریانی 20-4 میلی آمپر جابجا می شد. در این روش داده ها در یک جفت سیم به جریان 20-4 میلی آمپر معادل تبدیل می شود. نقطه قوت این سیستم، قابلیت اطمینان بالا، سادگی نصب و مقرون به صرفه بودن آن است و نقطه ضعف آن امکان انتقال تنها یک متغیر فرآیند در هر زمان و عدم امکان کنترل تجهیز نظیر مقادیر پیکربندی و مقادیر کالیبراسیون می باشد. به طوری که برای اعمال پیکربندی و کالیبراسیون به یک تجهیز اتوماسیون صنعتی مجبور به استفاده از پروتکل های صنعتی دیجیتال نظیر Modbus می شدند. استفاده از مدباس موجب افزایش هزینه های مربوط به سیم کشی می شود. شکل زیر این موضوع را نشان می دهد.

همانطور که مشاهده می کنید در این شکل یک فلومتر ( Flow meter ) در ارتفاع 40 پایی نصب شده است که دسترسی به آن دشوار می باشد. اطلاعات سنسور از طریق یک جفت سیم 4 تا 20 میلی آمپر به یک PLC که در اتاق کنترل قرار دارد متصل شده است. به منظور اعمال تنظیمات پیکربندی و کالیبراسیون دستگاه در طول زمان های مختلف از پروتکل مدباس و استاندارد RS485 استفاده شده است. به منظور کاهش هزینه و سادگی سیستم میتوان از فلومتر با قابلیت HART استفاده نمود. در این صورت کابل RS485 به طور کامل حذف می گردد. همچنین جفت سیم 4 تا 20 میلی آمپر به جای اتصال به ورودی آنالوگ PLC بایستی به ماژول HART روی PLC متصل شود. بنابراین سیستم فوق به شکل زیر تبدیل می شود.

سیستم شکل فوق میتواند علاوه بر دریافت اطلاعات مربوط به اندازه گیری جریان به صورت آنالوگ (4 تا 20) و دیجیتال (HART) و اعمال تنظیمات پیکربندی و کالیبراسیون دستگاه به صورت دیجیتال (HART) اطلاعات دیگری نظیر حجم، دما، رطوبت و … نیز به صورت دیجیتال (HART) دریافت نماید.

علاوه بر این ویژگی های فوق العاده مفید، HART ویژگی فوق العاده مفید دیگری نیز دارد و آن هم پشتیبانی از شبکه بین ماژول های مختلف می باشد. در حقیقت پروتکل HART یک پروتکل Master-Slave است که میتواند تا 15 وسیله Slave و 2 وسیله Master در یک شبکه دو سیمه را پشتیبانی کند. شکل زیر این موضوع را نشان می دهد.

همانطور که در شکل مشاهده می کنید به منظور عیب یابی، تعمیر، نگهداری و اعمال تنظیمات پیکربندی و کالیبراسیون میتوان از مودم HART یا HART Communicator های دستی استفاده نمود. این قابلیت به تکنسین ها اجازه می دهد در حین اینکه سیستم فعال است و Flow Meter و PLC در حال جابجایی اطلاعات هستند، از سلامت وضعیت سیستم و سنسورها مطلع شده و آن را عیب یابی کنند.


مزیت های استفاده از پروتکل HART

نصب آسان و کم‌هزینه: یکی از مهم‌ترین مزایای HART این است که می‌توان آن را بدون نیاز به سیم‌کشی مجدد روی زیرساخت‌های موجود (کابل‌های سیگنال آنالوگ) پیاده‌سازی کرد.

اطلاعات پیشرفته: علاوه بر مقادیر اصلی، دستگاه‌های HART می‌توانند اطلاعاتی مانند شناسه دستگاه، نسخه نرم‌افزار، وضعیت کالیبراسیون، هشدارها و سایر داده‌های تشخیصی را ارائه دهند.

ارتباط دوطرفه: پروتکل HART امکان دریافت فرمان از کنترلر و همچنین ارسال پاسخ از دستگاه به کنترلر را فراهم می‌کند. بنابراین از یک سیستم کنترلی نظیر PLC میتوان کنترل کاملی روی کلیه تجهیزات داشت.

یکپارچگی با استانداردهای ایمنی: توسط HART میتوان قابلیت ثبت خودکار داده های منطبق با استانداردهای ایمنی، خاموش شدن خودکار، افزایش سطح یکپارچگی ایمنی (SIL) با تشخیص پیشرفته، گزارش های جامع از دستگاه های چند متغیره هوشمند.


اجزای اصلی شبکه HART

دستگاه میدانی (Field Device یا Slave): این دستگاه‌ها شامل انواع سنسورها، ترانسمیترها، کنترلرها و عملگرها هستند که از پروتکل HART پشتیبانی می‌کنند.

دستگاه مرکزی (Master): دستگاهی است که فرمان‌ها را به دستگاه‌های فیلد ارسال و پاسخ‌ها را دریافت می‌کند. به طور کلی دو نوع مستر وجود دارد:

 نوع اولیه (Primary): دستگاه هایی نظیر انواع PLC, DCS, RTU, FGS و …

نوع ثانویه (Secondary): دستگاه هایی نظیر PC یا انواع مودم ها یا HART Communicator ها که برای خواندن، تغییر و بررسی تنظیمات دستگاه‌های HART به کار می‌رود.


پروتکل HART چگونه کار می‌کند؟

پروتکل HART دارای معماری Master-Slave است که در نسخه کلاسیک آن در لایه فیزیکی خود از استاندارد Bell 202 استفاده می کند و میتواند به صورت همزمان اطلاعات آنالوگ و دیجیتال را بر روی یک جفت سیم منتقل کند. سیگنال پایه همان جریان 20-4 میلی‌آمپری سنتی است که مقدار اصلی اندازه‌گیری‌شده (مثل فشار یا دما) را به صورت آنالوگ منتقل می‌کند. در کنار آن، یک سیگنال دیجیتال که با روش Frequency Shift Keying یا FSK تحت استاندارد Bell 202 مدوله شده است قرار می گیرد. استاندارد Bell 202 همان استانداردی است که در اواخر دهه 1980 قابلیت Caller ID را به تلفن های آنالوگ ارمغان آورد. حداقل امپدانس حلقه برای برقراری ارتباط با تجهیزات میدانی حدود 230 اهم می باشد.

در حالی که اکثر پروتکل های سریال از ولتاژ برای تعریف داده های 0 و 1 منطقی استفاده می کنند، پروتکل ارتباطی هارت کلاسیک که از استاندارد ارتباط تلفنی Bell 202 الهام گرفته است، از اصل تغییر فرکانس برای انتقال اطلاعات استفاده می‌نماید. به طوری که برای بیان 0 و 1 های منطقی از دو فرکانس مختلف استفاده می شود. بنابراین سیگنال دیجیتال که روی سیگنال آنالوگ سوار می شود از دو فرکانس مختلف تشکیل شده که عبارتند از: 1200 هرتز و 2200 هرتز که به ترتیب بیت‌های 1 و 0 را نشان می‌دهند. با توجه به اینکه مقدار متوسط سیگنال FSK همیشه صفر است، سیگنال آنالوگ 4 الی20 میلی‌آمپر تحت تأثیر قرار نمی‌گیرد.

سرعت انتقال اطلاعات در پروتکل HART کلاسیک همواره ثابت بوده و برابر 1200bps می باشد. قالب بندی دیتا نیز در پروتکل HART همواره ثابت بوده و به صورت 1 بیت آغازی، 8 بیت داده، 1 بیت Odd Parity و 1 بیت پایانی می باشد. شکل زیر این قالب بندی دیتا را نشان می دهد.


نسخه های بهبود یافته پروتکل HART

در پاسخ به نیازهای جدید اتوماسیون صنعتی و محدودیت های موجود در نسخه کلاسیک پروتکل HART ورژن های بهبود یافته دیگری از این پروتکل با هدف سازگاری با تجهیزات قدیمی بوجود آمدند. اکثر این بهبود ها که در لایه فیزیکی بوده است توسط کنسرسیوم FieldComm Group که مالک استاندارد HART است، برای ایجاد بازار جهانی و هماهنگ‌سازی تولیدکنندگان معرفی شدند.

در نسخه جدید HART از روش مدولاسیون فازی برای افزودن سیگنال دیجیتال به سیگنال آنالوگ استفاده می شود که باعث بهبود سرعت انتقال دیتای دیجیتال می گردد. در این نسخه از روشی موسوم به C8PSK یا coherent 8-way phase-shift keyed استفاده شده است. این نسخه از یک حامل 3200 هرتزی استفاده می‌کند که دارای 8 فاز مختلف برای انتقال اطلاعات است. در نتیجه استفاده از این روش سرعت انتقال موثر بیت به 9600 بیت بر ثانیه می رسد. مشابه استاندارد FSK، C8PSK با سیگنال آنالوگ روی حلقه 4 تا 20 میلی‌آمپر سازگار است. دستگاه های جدید HART به صورت خودکار عدم پشتیبانی وسیله از این نسخه را تشخیص می دهند و به صورت خودکار به FSK بازمی‌گردد.

همچنین HART-IP که در سال 2012 کطرح شد نسخه‌ای از پروتکل HART می باشد که به جای سیگنال‌گذاری روی جریان آنالوگ، از بستر اترنت و پروتکل TCP/IP استفاده می‌کند. وقتی اینترنت پروتکل یا IP در دستگاه تعبیه شده باشد، دیگر نیازی به طرح آدرس‌دهی تعریف شده توسط HART نیست. در عوض، از همان آدرس‌دهی IP استفاده می‌شود و به هر دستگاه یک آدرس IP اختصاص داده می‌شود.

علاوه بر نسخه مبتنی بر ارتباط زوج سیمی (WiredHART) نسخه بی‌سیم پروتکل HART نیز وجود دارد که در سال 2007 معرفی شد. این نسخه امکان ارتباط بدون سیم و مقاوم در برابر نویز را در محیط‌های صنعتی فراهم می‌آورد. این نسخه که با استاندارد  IEEE 802.15.4 از معماری مش (Mesh Network) استفاده می کند. داده ها در این نسخه رمزنگاری می شوند و بنابراین این نسخه از امنیت بالایی برخوردار است. همچنین SafeHART نسخه‌ای ایمن و مقاوم در برابر خطا و حملات سایبری از HART، توسعه‌یافته بر اساس نیاز به استانداردهای ایمنی عملکردی (IEC 61508 یا IEC 61511) می باشد.


معماری شبکه HART

از آن جایی که Master در شبکه HART شروع کننده ارتباط است و شبکه نیم دو طرفه یا Half-Duplex می باشد هیچ تصادم یا Collision رخ نمی دهد. بنابراین در سطح داده این پروتکل بر اساس درخواست (Request) از سمت Master و پاسخ (Response) از سمت Slave استوار است. این درخواست ها و پاسخ آن ها دو نوع هستند یا درخواست و پاسخ مربوط به READ پارامتری از تجهیز هستند یا درخواست و پاسخ مربوط به WRITE پارامتری روی تجهیز هستند. لذا معماری پروتکل HART در حالت ریکوئست – ریسپانسی کاملا شبیه معماری پروتکل مدباس می باشد. اما پروتکل HART از حالت دیگری به نام Burst Mode نیز پشتیبانی می کند. در این حالت Master ابتدا درخواست شروع ارتباط به صورت Burst Mode را می دهد و سپس Slave ریکوئست دریافتی را به منزله تایید دریافت دیتا در پاسخ به Master می دهد و از آن به بعد پشت سر هم دیتا مربوط به PV (مخفف Primary Value) را ارسال می کند. وسیله Slave این کار را تا زمانی که Master ریکوئست مبنی بر پایان Burst Mode را بفرستد ادامه می دهد. بنابراین سرعت بروزرسانی دیتا در این حالت بیشتر از حالت ریکوئست – ریسپانسی می گردد. شکل زیر این دو حالت عملکردی پروتکل HART را نشان می دهد.


توپولوژی شبکه HART

نقطه به نقطه (point-to-point): در این توپولوژی که پر استفاده ترین توپولوژی در HART می باشد، یک دستگاه فیلد به یک کنترلر متصل می‌شود. سیگنال 20-4 میلی‌آمپر مقدار اندازه‌گیری شده پارامتر اصلی (Primary Value یا PV) را نشان می‌دهد و سیگنال دیجیتال اطلاعات اضافی نظیر پیکربندی، کالیبراسیون و داده های عیب یابی را منتقل می‌کند.

چند نقطه ای (multidrop): در این توپولوژی چندین دستگاه (حداکثر 15 عدد) می‌توانند به یک خط ارتباطی مشترک متصل شوند. در این حالت جریان ثابت روی خط وجود دارد (معمولاً 4 میلی‌آمپر) که به هیچ داده خاصی اشاره نمی کند و تمام داده‌ها به صورت دیجیتال منتقل می‌شود.


دستورات پروتکل HART

به منظور اطمینان از اینکه هر دستگاه مجهز به پروتکل HART از هر سازنده ای می تواند به درستی ارتباط برقرار کرده و به یک فرمان با اطلاعات صحیح پاسخ دهد، مجموعه دستورات در مشخصات پروتکل HART تعریف و در تمام دستگاه های ثبت شده HART پیاده سازی شده است. این دستورات در توابع نرم افزار موجود در سیستم مرکزی گنجانده شده اند. قابلیت‌های خاص یک دستگاه (فرمان‌های خاص دستگاه) زمانی در اختیار سیستم کنترل مرکزی قرار می‌گیرد که دستورالعمل‌های موجود در فایل Device Description دستگاه خاص، به آن داده شود.

نکته مهم این است که نشانگرهای وضعیت تعریف شده دستگاه همراه با هر پاسخ ارتباطی از سمت دستگاه به سیستم مرکزی، گنجانده شده است. سپس سیستم مرکزی این نشانگرهای وضعیت را تفسیر کرده و ممکن است اطلاعات اولیه تشخیص دستگاه را ارائه دهد.

مجموعه دستورات HART یک ارتباط یکدست و قابل اطمینان را برای همه ترنسمیترها فراهم می کند. برنامه های سیستم مرکزی ممکن است هر یک از دستورات لازم را برای یک برنامه خاص پیاده سازی کنند. مجموعه دستورات شامل سه دسته است:

Universal (دستورات شماره 0 تا 32): همه دستگاه‌هایی که از پروتکل HART استفاده می‌کنند باید دستورات universal را تشخیص داده و از آن ها پشتیبانی کنند. دستورات universal دسترسی به اطلاعات مفید در حالت عادی را فراهم می کنند (به عنوان مثال، خواندن متغیر اصلی و واحدها).

Common Practice (دستورات شماره 33 تا 127): دستورات Common Practice عملکردهایی را ارائه می‌کنند که توسط بسیاری از دستگاه‌های ارتباطی HART، اما نه لزوماً همه، پیاده‌سازی می‌شوند.

Device Specific (دستورات شماره 128 تا 255): دستورات Device Specific عملکردهایی را نشان می دهد که برای هر تجهیز منحصر به فرد است. با این دستورات می‎توان به اطلاعات تنظیم، کالیبراسیون و همچنین اطلاعات مربوط به ساخت دستگاه دسترسی داشت. اطلاعات مربوط به دستورات Device Specific درون فایل Device Description یا DD File و از طریق سایت سازنده دستگاه در دسترس عموم قرار می گیرد.


ساختار پیام در HART

داده ها در پروتکل HART در بسته های مشخصی منتقل می شوند. هر بسته پیام حاوی فیلدهای داده زیر است:

مقدمه (Preamble): شامل 5 تا 20 بایت با مقدار هگز ثابت FF است که از سیستم میزبان به دستگاه(های) میدانی منتقل می شود. بیشتر سیستم های میزبان فقط پنج بایت مقدمه را ارسال می کنند. این بایت ها برای کمک به همگام سازی دستگاه میدانی با جریان داده ارسال می شوند.

کاراکتر شروع (Start Byte): پس از بایت های مقدمه، یک بایت SD به نشانه شروع بسته پروتکل HART ارسال می شود.

آدرس (Address): فیلد آدرس ممکن است 1 بایت یا 5 بایت داشته باشد که به صورت شکل زیر است:

همانطور که مشاهده می کنید، بیت اول آدرس نوع master را مشخص می کند که 1 نشان دهنده primary master  و 0 نشان دهنده secondary master است. بیت دوم آن فعال یا غیر فعال بودن Burst Mode را مشخص می کند. در ادامه آدرس slave آدرسی 4 یا 38 بیتی می باشد.

دستور (Command): یک بایت دستور که Master برای Slave ارسال می کند و Slave آن را باید اجرا کند.

تذکر: از HART v06 به بعد، دستورات توسعه یافته 16 بیتی برای خانواده دستگاه نیز پشتیبانی می شود. این دستورات در قسمت دستور یک بایت 0x1F به صورت ثابت شروع می شوند و به دنبال آن یک دستور 2 بایتی می آید.

تعداد بایت (Byte Count): یک بایت است که مجموع تعداد بایت های بعدی در قسمت های وضعیت و داده را نشان می دهد. این به دستگاه فیلد گیرنده اطلاع می دهد که بسته چند بایت بعد به پایان می رسد.

وضعیت (Status): فقط در پیام هایی که از یک slave به master ارسال می شود وجود دارد. این شامل دو بایت است که نشان دهنده خطاهای ارتباطی، وضعیت یک فرمان دریافتی، یا وضعیت سلامت دستگاه گیرنده است.

داده (Data): که ممکن است شامل 0 تا 255 بایت باشد. وجود فیلد داده به دستور خاصی بستگی دارد. تمام دستورات عملی عمومی و رایج دارای فیلدهای داده 33 بایتی هستند.

Checksum: یک پیام در پروتکل HART با یک بایت Checksum پایان می یابد. این بایت XOR تمام بایت های قبلی است. البته برای تشخیص خطای ارتباط در هر بایت، یک بیت Odd Parity نیز وجود دارد. بنابراین بایت Checksum به همراه Parity به تشخیص خطای ارتباط کمک می کنند.


فایل Device Description یا DD File چیست؟

قابلیت کاربردی دیگر HART پشتیبانی از فایل توصیف دستگاه می باشد. فرض کنید در یک شبکه HART از چندین نوع سنسور مختلف با مدل های مختلف و شرکت های سازنده متفاوت استفاده شده است. در شبکه HART فایلی موسوم به Device Description یا DD File برای هر تجهیز وجود دارد که کار تشخیص دیتا، بروزرسانی و پیکربندی تجهیز را راحت تر می کند. بنابراین تکنسین ها دیگر نیازی به رفتن به کنار تجهیز و جستجوی در میان انبوهی از ابزارها و دستگاه ها ندارند.

در حقیقت فایل Device Description یک فایل متنی ساختارمند است که تمام ویژگی‌ها، پارامترها، واحدها، محدوده‌ها، فرمان‌ها و منوهای مربوط به یک دستگاه فیلد (Field Device) را توصیف می‌کند. هدف اصلی این فایل این است که نرم‌افزارهای مدیریت تجهیزات که به آن ها Process Device Manager یا PDM گفته می شود بدانند چه اطلاعاتی را از دستگاه بخوانند، چطور نمایش دهند و چطور بنویسند. نرم افزارها بدون داشتن این فایل نمی‌دانند چگونه داده ها را تفسیر کنند. همچنین به نرم‌افزار می‌گوید کدام فرمان‌ها موجودند و چگونه آن‌ها را اجرا کند.

این فایل توسط زبان استاندارد DDL (مخفف Device Description Language) که تحت نظارت FieldComm Group (سازمان مالک HART) تعریف شده، توسط شرکت سازنده دستگاه نوشته می‌شود. در حقیقت ابتدا سازنده دستگاه برای هر مدل یک DD File تولید و تست می کند و سپس برای تایید نهایی به FieldComm Group ارسال می کند. سپس این فایل منتشر می گردد تا در اختیار سازندگان نرم افزارهای PDM قرار گیرد و فایل های DD مربوط به دستگاه های جدید در بروزرسانی های بعدی به نرم افزارها اضافه می شود.


مدار راه اندازی پروتکل هارت

به منظور راه اندازی لایه فیزیکی پروتکل هارت بایستی از آی سی های ساخته شده توسط شرکت های تولید چیپ های الکترونیکی نظیر Analog Devices و Texas Instruments استفاده نمود. یکی از معروف ترین آی سی های مودم هارت AD5700 ساخت شرکت Analog Devices می باشد. این آی سی یک HART Modem بوده و شامل لایه فیزیکی FSK به صورت Half-Duplex می باشد. درون این آی سی تمام عملکردهای لازم برای فیلتر کردن، تشخیص سیگنال، مدولاسیون، دمدولاسیون و تولید سیگنال وجود دارد بنابراین به قطعات خارجی کمی نیاز دارد. این آی سی دارای رابط سریال UART بوده و بنابراین میتوان رجیسترهای تنظیمات و دیتا آن را از طریق میکروکنترلر مقدار دهی نمود. بلاک دیاگرام این آی سی را در شکل زیر مشاهده می کنید.

همانطور که مشاهده می کنید پایه های RXD و TXD برای ارتباط سریال UART با میکروکنترلر می باشد. همچنین پایه های HART_IN ورودی هارت و HART_OUT خروجی هارت می باشد.

اما این آی سی یک نقطه ضعف دارد و اون هم این که فقط یک HART Modem خالی می باشد و بنابراین برای تکمیل شدن مدار پروتکل هارت نیاز به یک آی سی DAC جداگانه جهت تبدیل سیگنال دیجیتال میکروکنترلر به سیگنال آنالوگ 4 تا 20 دارد. بنابراین مدار مورد نیاز در این طراحی به صورت شکل زیر می شود.

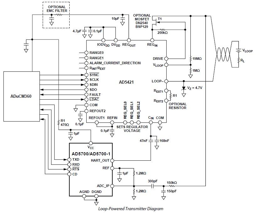
یکی از آی سی های DAC پیشنهاد شده در دیتاشیت، آی سی AD5421 می باشد که با جایگذاری این آی سی شماتیک نهایی مدار به صورت شکل زیر می شود.

به جای AD5421 میتوان از آی سی های مشابه دیگری نظیر AD5410/AD5420 یا AD5412/AD5422 نیز استفاده نمود. مدار فوق توسط HART Communication Foundation پذیرفته، تست و تایید شده است.


مقایسه بین AD5700 و AFE882H1

آی سی دیگری که توسط شرکت Texas Instruments ساخته شده است، AFE882H1 نام دارد. این آی سی دارای تفاوت هایی با AD5700 می باشد که باعث شده است به عنوان گزینه دیگری در مدار راه اندازی فیزیکی پروتکل هارت مطرح باشد. اساسی ترین تفاوت این آی سی در ساده سازی سخت افزار می باشد که بالطبع آن قدری به پیچیدگی نرم افزاری اضافه شده است. در حقیقت سازنده این آی سی آمده با ادغام کردن دو آی سی (یک آی سی HART Modem و یک DAC) درون یک آی سی باعث کاهش حجم و هزینه مدار شده است. بنابراین اگر هدف پیاده سازی اقتصادی پروتکل هارت در یک تراشه به منظور استفاده در ترانسمیتر های کم‌هزینه، با برد کوتاه (کمتر از 20 متر) باشد و یا کوچک کردن فضای برد مهم‌تر از کیفیت مودم باشد این آی سی پیشنهاد می گردد. اما اگر هدف کیفیت و پایداری بالای سیگنال HART، مقاومت در برابر نویز صنعتی، سازگاری با تمام فیلد‌دیوایس‌ها و قابلیت اطمینان پروتکلی مهم باشد آی سی AD5700 گزینه بهتری می باشد. جدول زیر یک مقایسه کلی تری را نسبت به این دو آی سی ارائه می دهد.

معیارAD5700‑1 (Analog Devices)AFE882H1 (Texas Instruments)برتری فنی واقعی
هدف طراحیمودم HART مستقل با فرانت‌اند آنالوگ دقیق و فیلتر داخلی، فقط وظیفه‌ی FSKAFE ترکیبی شامل DAC 16‑bit + ADC 12‑bit + مودم HART داخلی برای ترانسمیترAD5700‑1 (تخصصی‌تر در HART)
سطح خروجی HART‑FSK 500mVp-p تا 1m Vp-p، قابل تنظیم با مقاومت داخلی و Gain کنترل‌شده 500mVp-p ثابت، نیازمند کوپل RC بیرونی روی حلقه جریانAD5700‑1
گیرنده (Demodulator)دارای band‑pass وnotch filter داخلی برای جداسازی 1200/2200Hz و حذف نویز خطفاقد فیلتر آنالوگ داخلی؛ مقاومت و خازن بیرونی لازم استAD5700‑1
Carrier‑Detect (CD)Correlation‑based detection با ولتاژ حداقل mV 2 و فیدبک adaptiveAmplitude‑based detection (bit CD_ASSERT در MODEM_STATUS) ، بی‌ثبات در نویز پایینAD5700‑1
Gap‑Timing Tolerance (HART spec)پشتیبانی تا 15 bit times → سازگار با همه‌ی فیلد‌کام‌میونیکیتورهای کلاسیکفقط تا 10.5 bit times؛ خطا در فریم‌هایی با delay طولانی‌ترAD5700‑1
دوبلکس/اکو‑تستهمراه با مسیر full‑duplex داخلی و echo detection (RTS امکان مانیتور TX)هنگام RTS=1 مسیر RX غیرفعال می‌شود، semi‑duplex واقعی نداردAD5700‑1
ایمنی EMI/EMCدارای محدودکننده ورودی، AGC و Protection زنجیره سیگنالخروجی و ورودی باز هستند؛ نیاز به فیلتر بیرونی (Ferrite + RC) داردAD5700‑1
مصرف توان مودم فعال~230 µA typical (فقط مودم فعال) 4-5 mA total در حالت فعال مودمAD5700‑1
پیچیدگی طراحینیاز به DAC جداگانه برای جریان حلقه 4–20 mAهمه‌چیز مجتمع (DAC/ADC/HART) → طراحی ساده‌ترAFE882H1
کاربرد پیشنهادیDCS/PLC، ترانسمیترهای با حلقه طولانی، نویز بالا4-20 mA ترانسمیترهای کم‌مصرف، فیلد کوتاه؛ ادغام با MCU سادهبستگی به پروژه
قابلیت خود‑تشخیص و watchdogندارد، نیاز به MCU نظارتیدارد: ADC تشخیصی و watchdog قابل تنظیمAFE882H1
قیمت و در دسترس بودنپشتیبانی پایدار و مستندات کامل در ADIدر تولید فعال ولی پشتیبانی نرم‌افزاری ضعیف در TI SDKAD5700‑1


سورس شماتیک و PCB مدار راه اندازی پروتکل هارت

با توجه به توضیحات ارائه شده، شماتیک و PCB کامل مدار راه اندازی پروتکل HART با استفاده از آی سی های AD5700 و AD5420 که توسط الکترو ولت تست شده است از طریق لینک زیر قابل دریافت می باشد.

لینک خرید و دانلود سورس شماتیک و PCB مدار راه اندازی پروتکل هارت

دیدگاهتان را بنویسید

نشانی ایمیل شما منتشر نخواهد شد. بخش‌های موردنیاز علامت‌گذاری شده‌اند *

بازگشت به آموزشگاه